trattiamo l'acqua con cura

Ogni progetto è frutto di una continua ricerca di eccellenza, con l’obiettivo di fornire soluzioni sicure, efficienti e durevoli nel tempo.

Ufficio tecnico

L’ufficio tecnico è il cuore della pianificazione e del supporto ingegneristico, grazie alla presenza di ingegneri e tecnici altamente specializzati nel settore del trattamento delle acque, che forniscono consulenza, analisi e soluzioni personalizzate.

Progettazione

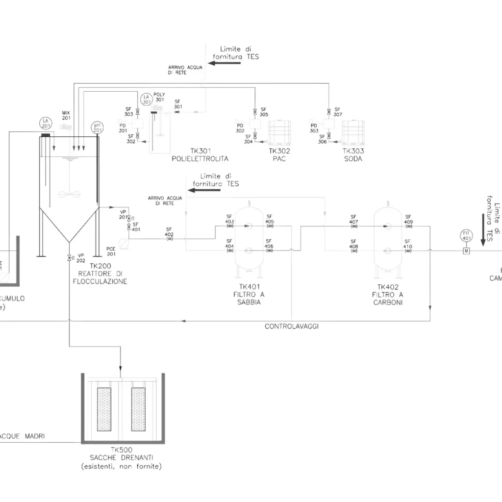
Progettiamo impianti su misura per il trattamento e la depurazione delle acque, integrando sistemi come filtri a cartuccia e osmosi inversa. Tesacque si propone come unico interlocutore, offrendo soluzioni anche per impianti di deodorazione aria e implementando il telecontrollo su tutti gli impianti per garantire monitoraggio costante, maggiore sostenibilità e sicurezza.

Costruzione degli impianti

Dalla progettazione alla realizzazione, Tesacque trasforma l’idea in un impianto funzionante e sicuro. Grazie al proprio ufficio tecnico, al reparto interno di officina e cantiere e alla collaborazione con fornitori locali di alto livello, ogni impianto prende forma come risultato di un lavoro di squadra. La cura dei dettagli, la scelta dei materiali e la professionalità garantiscono soluzioni innovative e sostenibili, pensate per durare nel tempo e integrarsi armoniosamente con il territorio.

Gestione degli impianti

Tesacque non è solo un’azienda di impiantistica, ma un partner strategico, capace di garantire soluzioniintegrate che vanno dalla progettazione alla gestione operativa degli impianti, con un costante impegno nella
sostenibilità ambientale e nel miglioramento continuo delle performance di processo.

Gestione degli impianti di trattamento delle acque reflue

Dedicato alla gestione degli impianti per il trattamento delle acque reflue, questo settore si assicura che gli impianti operino con efficienza e rispettino le normative ambientali, contribuendo alla tutela delle risorse idriche.

Gestione degli impianti di trattamento delle acque primarie

Servizio di gestione di impianti dedicati al trattamento delle acque potabili, garantendo che l’acqua erogata risponda a rigorosi standard di sicurezza e qualità.

Manutenzioni

La nostra forza risiede nella preparazione tecnica e nella capacità di affrontare sfide complesse, sia dal punto di vista ingegneristico che operativo. Ogni progetto è frutto di una continua ricerca di eccellenza, con l’obiettivo di fornire impianti sicuri, efficienti e durevoli nel tempo. La competenza e la professionalità dei nostri tecnici, unita alla conoscenza approfondita delle normative e delle esigenze locali, ci consente di offrire servizi che rispondono con precisione alle necessità del territorio e delle comunità.

Monitoraggio

Per Tesacque monitorare significa molto più che controllare: è prendersi cura degli impianti e delle risorse nel tempo. Il telecontrollo software consente di vigilare costantemente sul funzionamento, anticipando criticità e assicurando continuità operativa. A supporto, i campionamenti e le analisi eseguite da laboratori accreditati forniscono la certezza di dati affidabili e certificati. Un impegno che si traduce in impianti sempre sicuri, efficienti e rispettosi dell’ambiente.

Compila il form per avere maggiori informazioni.
Ti ricontatteremo prima possibile.

    Messaggio*

    Letta l'informativa sulla Privacy Policy del sito, acconsento il trattamento dei dati ai sensi dell’art. 13 d.lgs. 196/03 “Codice in materia di protezione dei dati personali”.